Electricity Lightning

Minggu, 13 April 2025

Materi Ajar Kelas 3 Tema 7 Sub 2 Pb. 1

  Hari / Tanggal             : Senin, 14 April 2025

Tema 7                        : Perkembangan Teknologi

Subtema 2                  : Perkembangan Teknologi Produksi Sandang

Pembelajaran             1

 

Hari ini kita belajar tema 7 subtema 2 pembelajaran 1, tujuan pembelajaran kita hari ini siswa dapat memahami isi paragraf, Menentukan simetri lipat dan memahami gerak tarian.


 Sebelum membaca, tontonlah video berikut ya:



Nah sekarang kita akan belajar untuk mengetahui berbagai macam pakaian daerah dan memahami isi teks tentang teknologi sandang.

 

AYO MEMBACA

Bahan Dasar Pakaian


Keluarga Udin memiliki banyak pakaian. Mereka memakai pakaian untuk melindungi tubuh. Ada pakaian untuk melindungi tubuh dari udara dingin atau panas. Ada pakaian untuk melindungi tubuh dari angin dan hujan.

Pakaian keluarga Udin ada yang terbuat dari kapas dan bulu domba. Pakaian berbahan dasar kapas banyak digunakan sebagai pakaian sehari-hari. Pakaian berbahan dasar kapas nyaman dipakai di siang hari. Pakaian berbahan dasar bulu domba dikenakan pada waktu tertentu. Pakaian berbahan dasar bulu domba menghangatkan badan pada saat hari dingin.

Ibu Udin memiliki kain tenun yang terbuat dari serat sutra. Pakaian yang terbuat dari serat sutra termasuk pakaian istimewa. Pakaian yang terbuat dari serat sutra biasa digunakan saat acara khusus.

Berbeda dengan Udin, pakaian orang-orang zaman dahulu terbuat dari kayu dan kulit hewan. Pakaian mereka sangat sederhana. Satu pakaian mereka gunakan untuk berbagai keadaan. 

Hampir semua bahan dasar pakaian terdapat di alam. Bahan dasar pakaian jumlahnya terbatas. Jagalah pakaianmu agar dapat digunakan dalam waktu yang lama. Tuhan menyukai orang-orang yang menjaga apa yang dimiliki.

Dari teks diatas kita dapat menentukan kalimat pertama dari setiap paragraf!


Ayo Mencoba

Ibu Udin memiliki kain kesayangan. Kain ibu Udin terbuat dari serat sutra. Udin mengamati motif pada kain. Udin menemukan beberapa motif bangun datar pada kain. Ia menggambar beberapa motif yang ditemukan.


Kemudian, Udin menggambar salah satu bentuk bangun datar di atas kertas. Udin menggunting kertas mengikuti bentuk bangun datar. Lalu, Udin melipat kertas hingga sama besar dan saling
menutupi. Lakukanlah seperti Udin. Hitunglah banyak cara melipat yang kamu dapatkan!

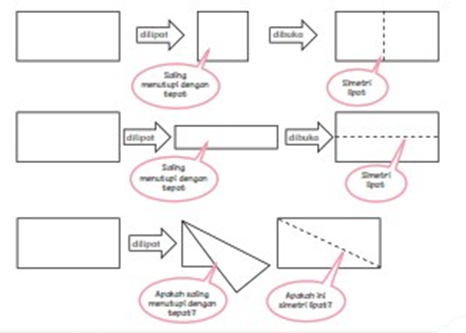
Bentuk-bentuk yang dapat menutupi semua bagian kertas dengan tepat saat dilipat, disebut bentuk yang memiliki simetri lipat


Cara Menentukan Simetri Lipat
Simetri lipat dapat ditemukan melalui percobaan. Simetri lipat juga dapat ditemukan dengan membuat sumbu simetri. Yaitu, garis yang membagi dua bangun datar dan saling menutupi. Mari kita membuat sumbu simetri bangun persegi panjang!

1.  Sediakan kertas berbentuk persegi panjang.

2.  Lipatlah menjadi dua bagian yang sama.

3.  Lalu, buka lipatan kertas.

4.  Buatlah garis pada bekas lipatan. Apa nama garis yang membagi persegi panjang menjadi dua bagian yang sama?

Amati Bagan dibawah ini!


Ayo Berlatih
Buatlah satu bentuk bangun datar yang kamu inginkan! Berlatihlah mencari banyaknya simetri lipat! Gambarkan hasil temuanmu!



Ayo Mengamati
Udin bercerita tentang kain sutra ibunya. Kain ibu Udin dibuat dengan cara dipintal dan ditenun. Dayu menanggapi cerita Udin. Ia memperagakan gerakan memintal dan menenun.

Amati gerakan Dayu! Cobalah menirukan gerakan itu!
1. Gerakan memintal kapas

Posisi duduk, lutut kanan menekuk ke atas. Tangan kanan melakukan gerakan memutar ke arah depan. Tangan kiri bergerak ke samping kiri. 8 × 1 hitungan.

2. Gerakan menenun 1


Posisi duduk selonjor. Kedua tangan bergerak lembut ke kanan atas dan bawah, lalu ke kiri atas dan bawah. Kepala bergerak mengikuti arah tangan. 8 × 1 hitungan.

3. Gerakan menenun 2


Posisi duduk selonjor. Kedua tangan bergerak kuat  ke arah jari kaki, lalu bergerak lembut ke arah perut. Badan membungkuk saat tangan ke depan dan tegak saat tangan bergerak ke arah perut. 8 × 1 hitungan.

4. Gerakan menjemur. 


Posisi berdiri. Kedua tangan bergerak kuat ke kanan atas, lalu bergerak lembut ke kiri bawah. Lakukan berganti arah. Kepala bergerak mengikuti arah gerakan tangan. 8 × 1 hitungan

Latihan 

Perhatikan tabel di bawah ini!

Tentukan Banyak simetri Lipat pada bangun datar di bawah ini


 


Selamat mengerjakan!

 

Alhamdulillah anak-anak semua sudah dapat menyebutkan ide paragraf dan menyebutkan jumlah simetri lipat. Namun masih ada 3 siswa yang kesulitan menentukan simetri lipat terutama jika berbeda bangun ruang. Besok kita belajar lebih giat lagi ya

. Terima kasih.. Sampai jumpa besok yaa anak sholih shaliha.

 

Wassalamualaikum Wr. Wb

Tidak ada komentar:

Posting Komentar